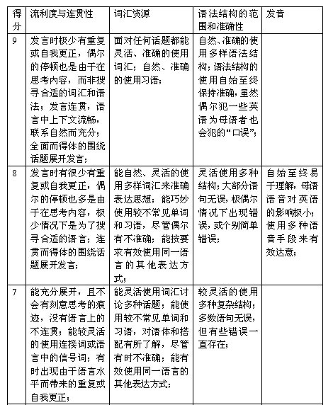
和雅思写作一样,雅思口语考试也是没有所谓“标准答案”或者“正确答案”的,即便雅思口语考试中没有出现任何语法的错误,也不意味着雅思口语就能获得满分或者高分,在雅思口语评分标准中连贯性、词汇和句型的丰富度、语法以及语音等等,都会从多个方面对雅思口语分数产生影响,下面就来看看雅思口语评分标准的深度剖析。


五分与六分的明显区别:“语言的丰满度”。这个差别能够在5分与6分的考生之间明显的体现出来。这两个分数段的考生在流利程度上都有缺陷,但在词汇与表达方式的多样性上的差距能造成考官对于考生“交流意识”上的不同感受。比如对于表达“认同”和“反对”,你会几种不同的表达方式?这种一定会用到的表达,会为你以后的发言争取思考的时间。
建议:积累一些常用表达方式与常见话题的相关素材,考试前用考过的旧题练习。
六分与七分的明显区别:“流利度”(注意不是语速快)。考官不仅要感受到7分考生“交流的意识”,而且能比较有效率的接受考生所要表达的信息。因此,要条理清楚,上下连贯。
建议:注意连词的使用,整理一些常用的连词。
七分与八分的明显区别:“准确度”。这个要求很高,因为在没有良好语言环境的情况下,我们很难觉察出我们所说的第二语言是否正确、恰当。
建议:尽量与Native Speaker交流,看英文原版电影与肥皂剧。
通过以上雅思口语评分标准的剖析,同学们就不难发现流畅度是非常重要的一个雅思口语评分标准,而相对而言,语法在雅思口语评分标准中就相对较弱,可以在保持语言连贯性的目的上忽视一些可以理解的语法错误。
您还可能关注:

